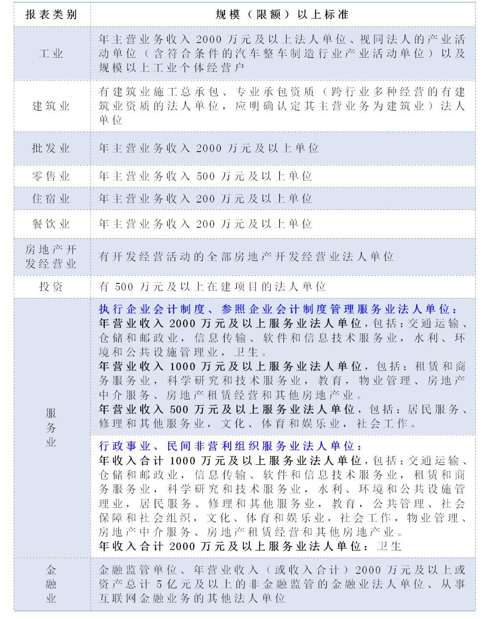
达规单位纳统,就是指企业通过经营发展不断壮大,当达到国家统计局调查制度规定的规模(限额)标准时,需要向统计部门提交相关申报材料,经区、市、国家逐级审核并通过后,定期向统计部门报送统计数据的过程。
2023年朝阳区达规单位申报工作即将于2024年1月14日截止,申报规模(限额)以上单位对政府统计工作的意义重大,请核查您单位的相关财务资料,如已达规模(限额)标准,请尽快申报哦!


微信关注“北京朝阳统计”公众号,在底部“统计服务”菜单栏下点击“单位年度审核”提交相关资料。
达规纳统流程请点击下方图片行业代码查询方式微信关注“北京朝阳统计”公众号,在底部“统计服务”菜单栏下点击“行业代码查询”即可查询。您也可以点击下方图片跳转至行业代码查询页面。


85412022
85412023
(工作日9:00-11:30,13:30-17:00)
感谢您对统计工作的支持与配合!


文章来源 | “北京朝阳统计”微信公众号
推荐阅读园区喜讯|喜报频传,佳绩不断!望京留创园成功入选北京市创业孵化示范基地!重磅发布!|望京留创园发布“特精心”服务方案,赋能“专精特新”企业可持续发展留创资讯 | 望京科技·易蓝空间新媒体实验室落成 ,数字化服务建设迈上新台阶
