

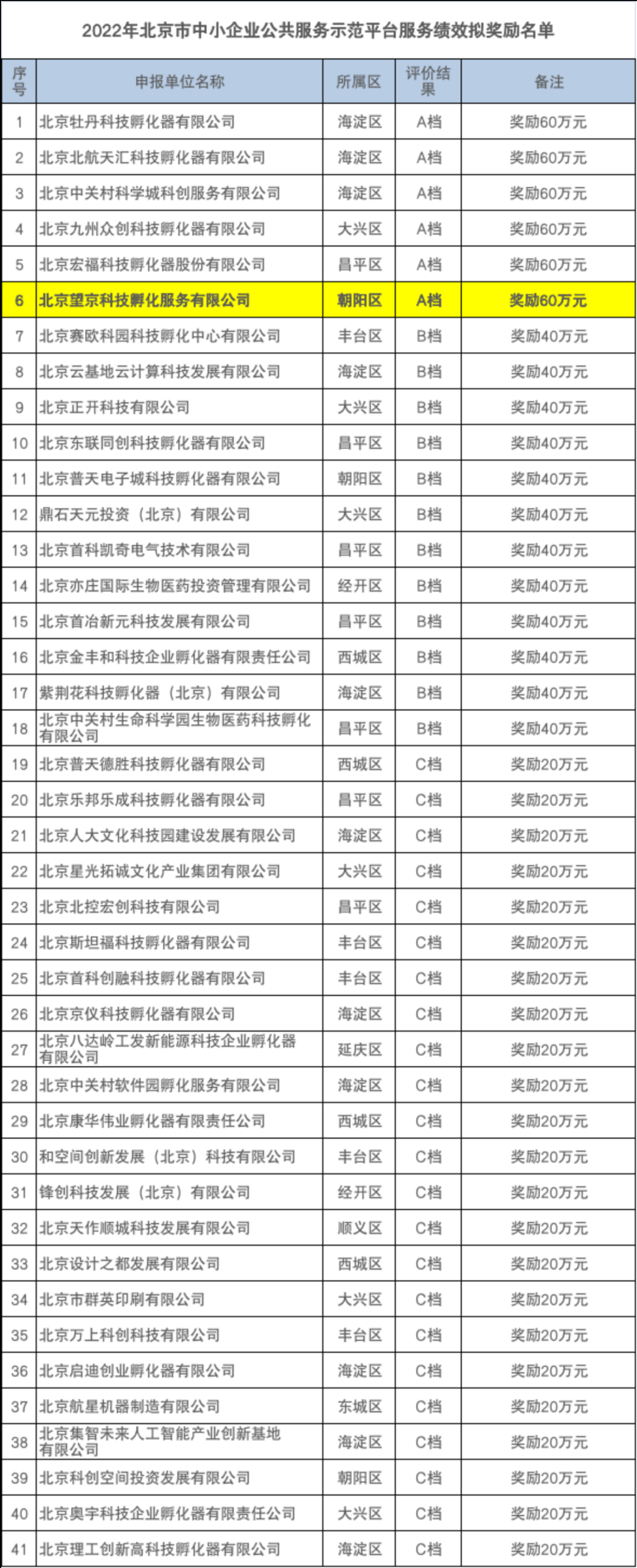
为贯彻落实《北京市促进中小企业发展条例》,根据《北京市中小企业公共服务示范平台评价管理办法》《北京市小型微型企业创业创新示范基地评价管理办法》要求,北京市经济和信息化局组织对经认定的中小企业公共服务示范平台和小型微型企业创业创新示范基地开展了2021年度服务绩效评价工作。经过材料审核、现场走访等综合评定,望京留创园运营主体北京望京科技孵化服务有限公司在2021年度小型微型企业创业创新示范基地服务绩效评价中被评为A档。

△滑动查看
望京留创园2000年被认定为国家级科技企业孵化器,2002年经人社部批复与北京市政府共建成为北京市第一家省部共建留创园,2020年被认定为小型微型企业创业创新示范基地,拥有二十余年的企业孵化运营管理经验。作为集科研、办公为一体的智能化、多功能的高新技术企业孵化基地和留学人员回国创业基地,园区以促进科技成果商业化、产业化和国际化,培育扶植高新技术企业发展为导向,为企业推出15大服务产品,覆盖企业成长全生命周期,可为入驻企业提供企业服务、人才引进、政策申报、公共技术服务平台搭建、成果转化、金融加速、产业协同、国际渠道对接、市场推广等定制化服务。

二十余年的发展历程中,望京留创园始终践行着国家、北京市、朝阳区创新驱动发展战略,不断发挥朝阳区引进海外高端人才回国创业的重要窗口和基地作用,秉承“让智慧在望京创造财富、让理想在望京成为现实”的宗旨,以中关村朝阳园西区、北区为发展依托,围绕望京国际人才社区建设,通过开展创新型服务模式,挖掘世界顶尖创新创业项目,绘制望京留创园全球创业地图,立足首都,辐射全球,聚智聚力,汇聚发展,充分发挥独有的政策优势、资金优势、服务优势,积极耕耘“吸引人才、服务人才、留住人才”的创业沃土,拓宽引进渠道,增强产业服务,形成规模效应,优化创业环境,面向全世界吸引人才,不断为小微企业和个人提供多维度的精准服务。

截至目前,望京留创园累计孵化企业950余家,其中留创企业650余家,高新技术企业500余家;累计挂牌上市企业15家,其中科创板企业2家;累计引育北京市“专精特新”中小企业19家,北京市专精特新“小巨人”企业3家,国家专精特新“小巨人”企业4家;累计引育国家级海外高层次人才62人,北京市海外高层次人才35人,中关村高层次人才10人,朝阳区海外高层次人才123人,各类高层次人才共计260人。

本次获评北京市A档小型微型企业创业创新示范基地,这是对园区企业服务以及运营管理能力的一种肯定。未来,望京留创园将持续关注小微企业创业创新需求,以实现国际化、数字化全链条新生态的创业服务为引领,以人才赋能和数字赋能为驱动,为更多优质小微企业提供优良的孵化培育平台和定制化、专业化、创新型的数字孵化平台,输出优质的服务,助力企业蓬勃发展!